Модуль "Слайсер" - технологическая подготовка 3D печати

Проектирование поддерживающих структур

  • Блоки, колонны, деревья
  • Облегчение о контроль контакта
  • Управление зоной поддержания

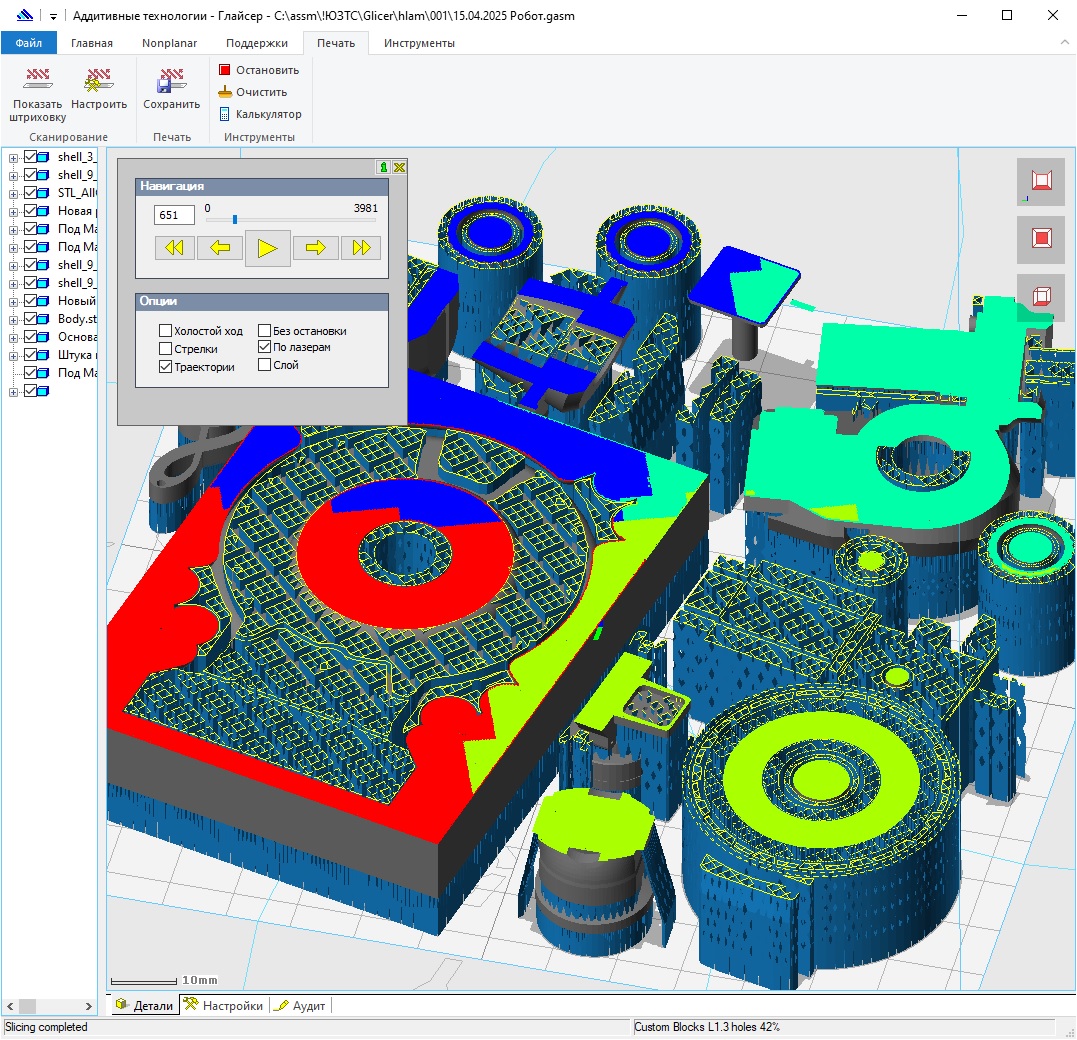
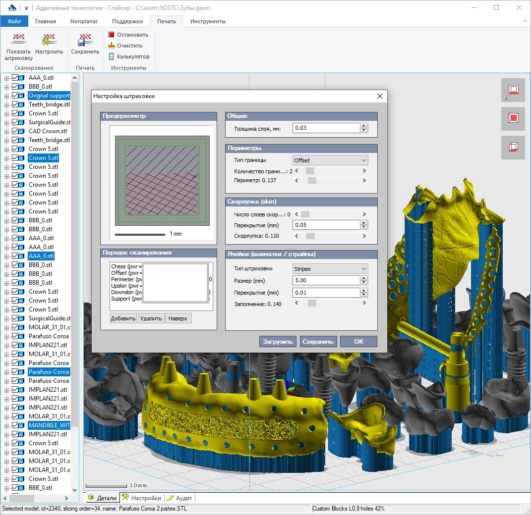
Задание режимов и параметров сканирования

  • Периметры, upskin, downskin, шахматки, страйпы
  • Параметры сканирования для каждой зоны
  • Разделение параметров сканирования между деталами

Проектирование поддерживающих структур

  • Отображение зон сканирования на срезах сверху и снизу
  • Подсветка светом зон
  • Отображение направления и холостых переходов

Поддержка мультилазерных систем - разделение сканирования по лазерам

  • Задание числа лазеров, зон перекрытия через конфиг
  • Число лазеров не ограничено
  • Алгоритмы разделения "много лазеров по одной детали", "одна деталь одним лазером" и их комбинации
  • Подсветка сканирования с разделением на лазеры